公示
2026-02-02 08:40:38          来源:芷江融媒体中心 | 编辑:许敏 |          浏览量:8313

芷江侗族自治县融媒体中心拟报送“2025年度怀化新闻奖”作品公示

根据《关于开展2025年度怀化新闻奖参评作品报送工作的通知》,现将本单位拟报送作品全部申报材料公示,公示日期为2026年2月2日-2026年2月7日,如有异议,请在公示期内书面形式反馈。

芷江侗族自治县融媒体中心:0745—6822133

一、县媒优秀作品奖视频

二、怀化新闻奖县融作品报送目录

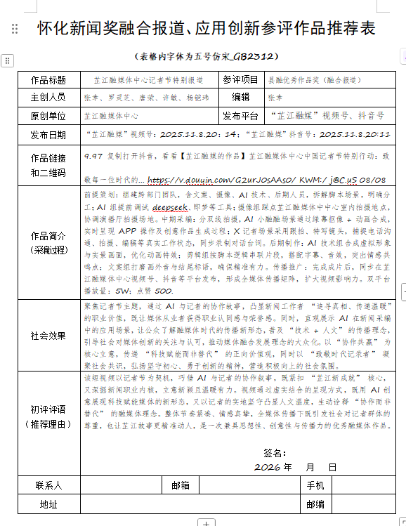
三、县媒优秀作品推荐表

四、系列报道作品完整目录

参赛人员信息.docx

芷江侗族自治县融媒体中心

2026年2月2日

责编:许敏

一审:李丽萍

二审:许敏

三审:尹华

来源:芷江融媒体中心

市级
县级
专题专栏
特别推荐

  下载APP